sovetchitsa
Советчица
Вход Регистрация
Спросить Советую Промо публикация Поиск товара
Настройки
Язык меню: ru ua Шрифт: a a a
Служба поддержки
Вход Регистрация
Правила | Ограничения | Cookies
©2008—2025 Советчица Kidstaff
Советчица - Семья, Дом, Дети - Другое
anonim_59
НеКонец-Света• 07 октября 2021

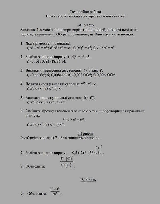
Алгебра помогите плиз!

Фото ниже!
Спасибо заранее!
attached-photo
12 0
Все фото темыКомментарии автораМои ответы
anonim_25
Значит надо• 07 октября 2021
1
вам все решать??? или какой-то номер?
noavatar
Yamarisha• 07 октября 2021
2
Автор, напишите мне в личку, подскажу как решить любые примеры))
anonim_1
Фея_3уровень• 07 октября 2021
3
1б
anonim_1
Фея_3уровень• 07 октября 2021
4
3в
anonim_175
Чупокабра• 07 октября 2021
5
За таке гроші платити треба.
А не якесь там спасибо.
Самі рішайте, як нема каси.
anonim_1
Фея_3уровень• 07 октября 2021
6
4в
anonim_23
Лапка• 07 октября 2021
7
Школьницы прям с уроков сюда шлют задания?
anonim_1
Фея_3уровень• 07 октября 2021
8
5а
anonim_1
Фея_3уровень• 07 октября 2021
9
6б
anonim_1
Фея_3уровень• 07 октября 2021
10
8. 4 в 9 ст
anonim_23
Лапка• 07 октября 2021
11
Последнее
attached-photo
anonim_59
автор НеКонец-Света • 07 октября 2021
12
Ответ дляЛапка
Последнее
Спасибо Вам большое!
Мнения, изложенные в теме, передают взгляды авторов и не отражают позицию Kidstaff
Тема закрыта

Похожие темы:

Ще з цiкавого


Популярные вопросы!

Сегодня Вчера 7 дней 30 дней

ещё

Сейчас читают!

Благотворительность!

Назад Комментарии к ответу

О нас | Служба Поддержки | Помощь

Правила | Ограничения | Cookies ©2008—2025 Советчица Kidstaff