Упругая попка• 25 марта в 20:39
Допоможіть будь ласка з розвязком
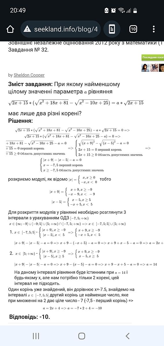
Готується донька до Н М Т. Підкажіть, будь ласка, розвязання
4
Непогодка• 25 марта в 20:40
Класне завдання. Вкраду собі. Зараз вирішу.
Ну, хто там з секти святого джіпіті, дерзайте.
Ну, хто там з секти святого джіпіті, дерзайте.
1
Царівна Жабка• 25 марта в 20:41
Ответ дляКоренная киевлянка
вам ждипити или мне садится считать?
Ждипити, ждипити)
Сонечко• 25 марта в 20:58
А як вона готується без самостійного розв´язування? Чи за неї і екзамен форум здавати буде?
3
Витворунка• 25 марта в 21:02
Ответ дляКрем для арбуза
Автор, вам к репетитору.
То ж грошей коштує... а тут добрі люди за автора знайдуть в інтернеті розв´язання.
Крем для арбуза• 25 марта в 21:04
Ответ дляВитворунка
То ж грошей коштує... а тут добрі люди за автора знайдуть в інтернеті розв´язання.
Я думаю, что не находится. А писать там много, лень
Витворунка• 25 марта в 21:06
Ответ дляКрем для арбуза
Я думаю, что не находится. А писать там много, лень
пост 6 цифри замінити може вистачить розуму у автора...
Каяспер• 25 марта в 21:10
Ответ дляНепогодка
При а=15 безліч коренів
Поздравляю. Вы умнее чата Gpt. Это он мне такой ответ выдал.
Вы реально это все постом выше решали для автора?
Вы реально это все постом выше решали для автора?
Непогодка• 25 марта в 21:11
Ответ дляСонечко
А як вона готується без самостійного розв´язування? Чи за неї і екзамен форум здавати буде?
Щоб навчитися, треба спочатку подивитися, як інші вирішують і пояснюють, а потім вже і самостійно вийде. Все правильно.
Автор, де берете завдання?
Автор, де берете завдання?
Непогодка• 25 марта в 21:11
Ответ дляКаяспер
Поздравляю. Вы умнее чата Gpt. Это он мне такой ответ выдал.
Вы реально это все постом выше решали для автора?
Вы реально это все постом выше решали для автора?
Я вирішувала для себе і своєї дитини.
автор
Упругая попка
• 25 марта в 21:17
Ответ дляСонечко
А як вона готується без самостійного розв´язування? Чи за неї і екзамен форум здавати буде?
Їде в поїзді, не дуже зручно. Готується самостійно
автор
Упругая попка
• 25 марта в 21:18
Ответ дляКрем для арбуза
Я думаю, что не находится. А писать там много, лень
В поїзді їде, не зручно.
сладкий_ноябрь• 25 марта в 21:18
Ответ дляНепогодка
-11
В мене теж 😁😁😁
Дякую автору за завдання, навіть кайфанула
Тільки в мене брудно 😬😬😬
Дякую автору за завдання, навіть кайфанула
Тільки в мене брудно 😬😬😬
1
автор
Упругая попка
• 25 марта в 21:21
Ответ длясладкий_ноябрь
В мене теж 😁😁😁
Дякую автору за завдання, навіть кайфанула
Тільки в мене брудно 😬😬😬
Дякую автору за завдання, навіть кайфанула
Тільки в мене брудно 😬😬😬
Дякую, думаю розбереться
автор
Упругая попка
• 25 марта в 21:24
Ответ дляНепогодка
Щоб навчитися, треба спочатку подивитися, як інші вирішують і пояснюють, а потім вже і самостійно вийде. Все правильно.
Автор, де берете завдання?
Автор, де берете завдання?
В інеті знайшла марафон по математиці
Непогодка• 25 марта в 21:27
Ответ дляУпругая попка
В інеті знайшла марафон по математиці
Він за реєстрацію? Вже пройшов? Я була б вдячна, якби ви поділилися б завданнями з параметром.
автор
Упругая попка
• 25 марта в 21:27
Дівчатка, ви супер розумниці. Дякую, що відгукнулися. Донька розбереться.
Ms. Любмая жена• 25 марта в 21:28
Фотомас показав і ддя х, і для а повний розв´язок. А далі вже дорішати можна
Мнения, изложенные в теме, передают взгляды авторов и не отражают позицию Kidstaff
Тема закрыта
Похожие темы:
Назад Комментарии к ответу

